Tuesday, September 29, 2020

View Biology Cell Membrane Concept Map Gif

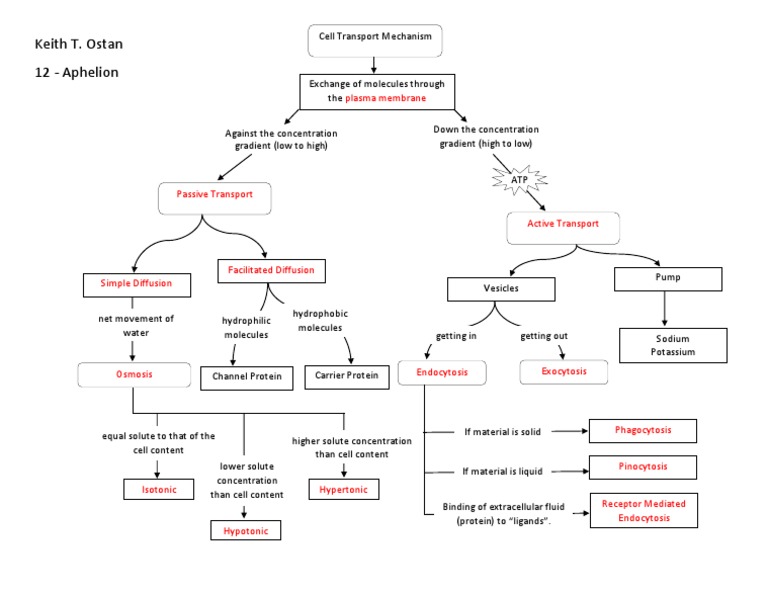
View Biology Cell Membrane Concept Map Gif. All cells have a plasma membrane. Exchange of molecules through cell (plasma) membranes against the concentration gradient (low to high).

Bio Concept Map
Bio Concept Map from cmapspublic3.ihmc.us
Integument jrm2, dermis includes vessels, melanosomes stimulated by uv light card templates. This membrane surrounds the cell. Contributed by suzanne wakim & mandeep grewal.

It is selectively permeable, which means that it only lets certain molecules enter and exit.

We definitely need to insert humor into biology. The cell membrane, also known as the plasma membrane, is a double layer of lipids and proteins that surrounds a cell and separates the cytoplasm (the contents of the cell) from its surrounding environment. A cell's plasma membrane defines the cell, outlines its borders, and determines the nature of its interaction with its environment. Parts of the cell the cell membrane is very important, because it works as a selective filter that allows only certain things to come inside or go outside the cell, it act as a body guard for our body.it can maintain a stable and healthy environment for cell in order to keep people healthy.


No comments:

Post a Comment

Get Biology 7Th Grade Gif

Get Biology 7Th Grade Gif . Do you need to study a little bit. Learn about 7th grade biology with free interactive flashcards. ...