Sunday, April 5, 2020

Get Biology Atp Concept Map Gif

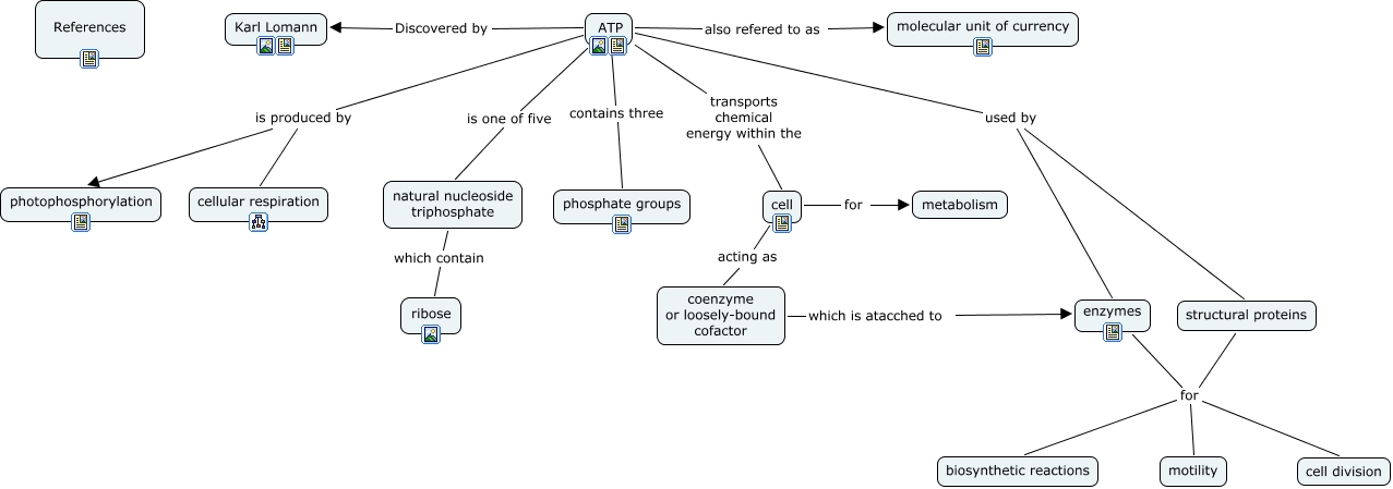
Get Biology Atp Concept Map Gif. Atp is such an energy carrier and storage molecule. Light dependent takes place in the.

Adenosine Triphosphate - What is Adenosine Triphosphate (ATP)
Adenosine Triphosphate - What is Adenosine Triphosphate (ATP) from cmapspublic3.ihmc.us
Primary active transport, which is directly dependent on atp, moves ions across a membrane and creates a difference in charge across that membrane. Adenosine triphosphate (atp) is considered by biologists to be the energy currency of life. Thylakiod membrane and stroma of chloroplasts.

A photo (light particle) is fist absorbed within the pigment molecule in what is called the antenna, which passes neighboring.

It can also be pretty intimidating. Used atp is discarded by the cell as waste. An atlas of biochemistry and molecular biology (second edition). Light dependent takes place in the.


No comments:

Post a Comment

Get Biology 7Th Grade Gif

Get Biology 7Th Grade Gif . Do you need to study a little bit. Learn about 7th grade biology with free interactive flashcards. ...